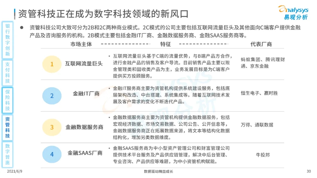
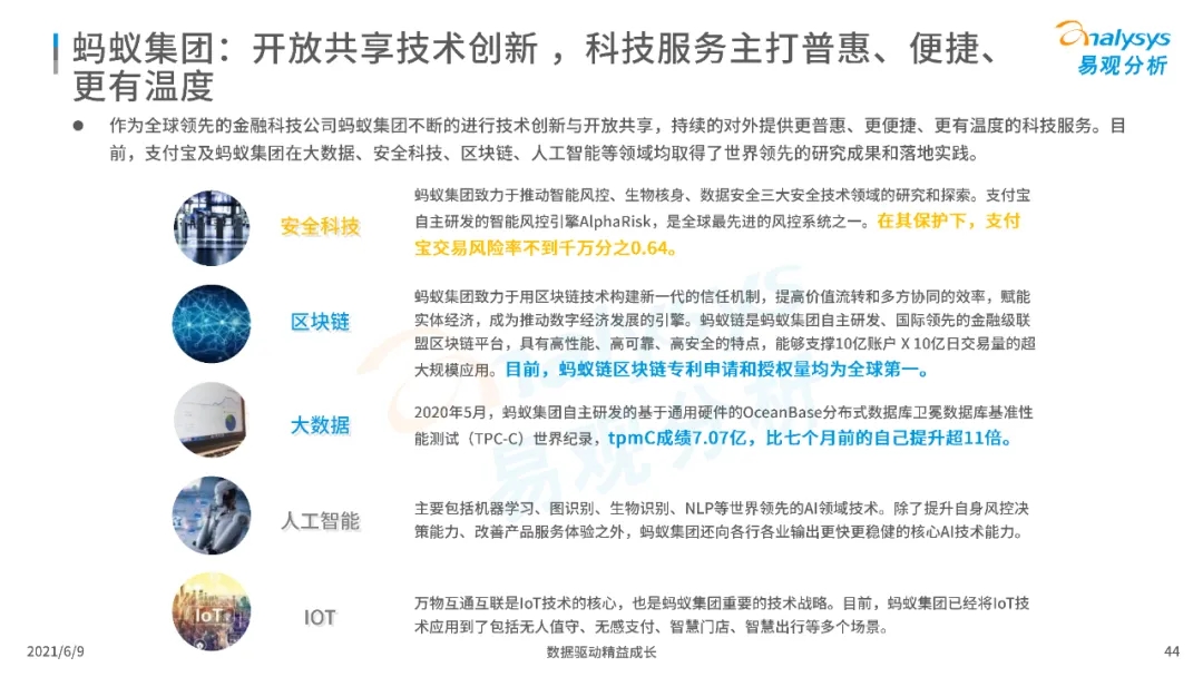
FinTech观察 | 易观分析:2021中国数字科技专题洞察
发布时间:2021-06-17

|导读|

以大数据、人工智能、物联网、区块链等为代表的数字科技驱动金融产业数字化方兴未艾,数字科技使得金融和科技两个领域产生更紧密的场景联结,使得数字科技服务可以更早、更有效地介入到金融产业增长模型中去,更早的融入到企业和个人的资产生成过程,并从根本上提升金融机构资产透视能力和资产定价能力,帮助金融机构和实体部门降低成本、提升效率、增强用户体验及优化业务模式。

报告来源:易观分析